Security Access Manager
Comarch Security Access Manager – DRACO combines the features of Access Management and Identity Management systems to provide a unique functionality.

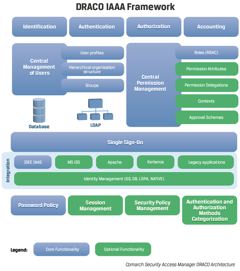
Comarch Security Access Manager DRACO supplies world-class identification, authorization, authentication and accounting in line with the latest security trends, as well as adapting to individual customer needs. Comarch Security Access Manager DRACO provides extensive options for resource and user management:
- Identifies users
- Provides authentication: passwords, one-time password tokens (Comarch MobileID), cryptographic cards and tokens (PKI), biometrics
- Authorizes: SMS passwords, challenge-response tokens (Comarch MobileID), cryptographic cards and tokens (PKI)
- Supports transaction authorization
- Performs full accounting
- Provides Single Sign-On in applications supported by CSAM DRACO
- Reflects the company’s organizational structure
- Enables user identity management in a large number of IT systems
- Offers a wide choice of integration with applications, including legacy applications
- Provides centralized user management and authorization by group, role or function
- Supports diverse access rights: a user may have varied sets of authorizations within one application
- Supports permissions transfer (a user’s permission may be passed to another user)
- Supports resource categorization and trust levels
- Enables transparent user identity transfer in the whole call path (servlet, portlet -> Webservice -> Webservice)
- Enables multi-level administration.
